上海市经济信息化委关于组织2024年上海市制造业智能化发展项目申报的通知
导读
根据《上海市制造业数字化转型实施方案》(沪数字化办〔2022〕2号)、《推进上海智能工厂建设,领航产业高质量发展行动计划(2022-2025)》(沪经信制〔2023〕62号)等文件精神,制定本项目申报指南,对2024年度有关
根据《上海市制造业数字化转型实施方案》(沪数字化办〔2022〕2号)、《推进上海智能工厂建设,领航产业高质量发展行动计划(2022-2025)》(沪经信制〔2023〕62号)等文件精神,制定本项目申报指南,对2024年度有关申报事项说明如下:
一、支持范围
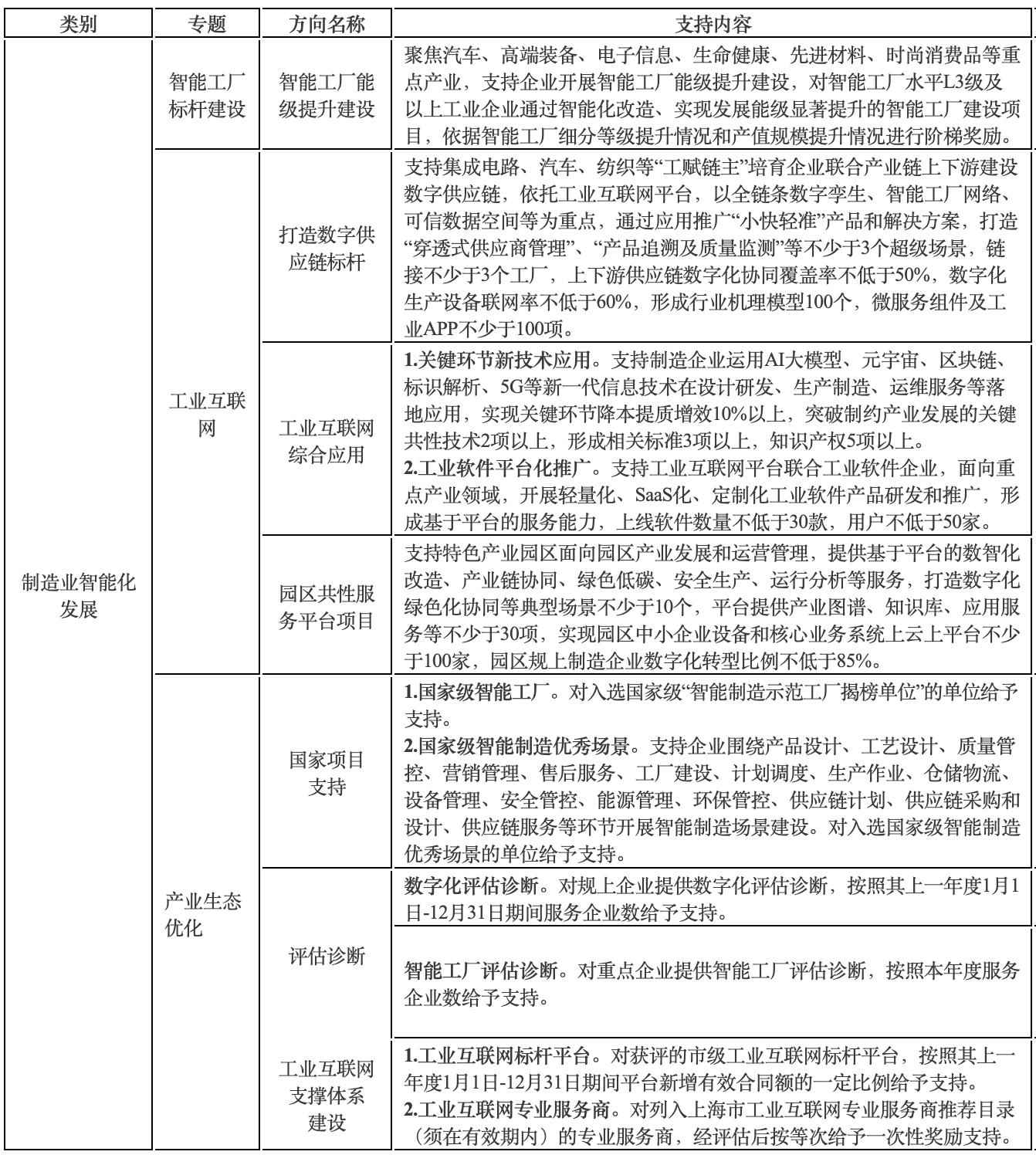
制造业智能化发展聚焦支持智能工厂标杆建设和工业互联网领域,以推进新型工业化、制造业数字化转型为导向,加快新一代信息技术与制造业深度融合,发挥工业互联网和智能制造推动上海经济高质量发展核心驱动力作用,着力提升本市制造业智能化水平。具体分智能工厂标杆建设、工业互联网、产业生态优化三个专题(详见附件)。
(一)智能工厂标杆建设
重点聚焦汽车、高端装备、电子信息、生命健康、先进材料、时尚消费品等重点产业,支持企业开展智能工厂能级提升建设。
申报时间:2024年7月8日10:00-7月19日16:00
(二)工业互联网
重点支持3个方向:打造数字供应链标杆;工业互联网综合应用;园区共性服务平台项目。
申报时间:2024年6月7日10:00-6月21日16:00
(三)产业生态优化
重点支持4个方向:国家级“智能制造示范工厂揭榜单位”和“智能制造优秀场景”;数字化诊断;智能工厂评估诊断;工业互联网支撑体系建设。
1.国家级“智能制造示范工厂揭榜单位”和“智能制造优秀场景”
申报时间:2024年7月8日10:00-7月19日16:00
2.数字化诊断
申报时间:2024年6月17日10:00-6月28日16:00
3.智能工厂评估诊断
申报时间:2024年7月8日10:00-7月19日16:00
4.工业互联网支撑体系建设
申报时间:2024年6月7日10:00-6月21日16:00
二、申报要求
(一)申报单位须为在本市依法设立并具有独立承担民事责任能力的单位,符合本市产业发展方向,经营状态正常、信用记录良好、财务制度健全,具有承担项目建设开发的相应能力或符合相关补助条件。
(二)申报的项目内容必须在项目指南范围内。
(三)申报单位须在上述申报时间范围内,通过上海市经济和信息化委员会专项资金项目管理与服务平台(https://zxzj.sheitc.sh.gov.cn),根据平台提示的申报材料要求和规则,有针对性地进行项目申报,同步做出相关承诺。临近截止时间系统拥堵,建议错峰申报。
2024年上海市制造业智能化发展支持方向









